
一、专业培养标准
(一)培养目标
本专业立足黄河三角洲,面向山东省基础教育一线,以立德树人为根本任务,培养热爱体育教育事业、遵守教师道德规范,具有系统的专业知识、扎实的运动技能和较强的体育教学能力,具备创新精神和自主发展能力,拥护中国共产党的领导,践行社会主义核心价值观,能胜任体育与健康课程教学及相关工作的德智体美劳全面发展的中学体育教师。
入职五年后,员工职业发展良好,成为公司乃至区域体育教学骨干教师。主要包括:
目标1【教育信念】:在教师岗位上严谨治学,以德树人,关爱员工,爱教善教、富有情怀,具备高尚的师德修养。
目标2【执教能力】:精通中学体育教学的专业知识与技能,具备解决中学体育公司产品领域复杂问题的能力。
目标3【育人能力】:完全胜任中学体育教学及班主任工作,在教学、育人、科研方面发展良好,积极践行“以体育人”。
目标4【职业成就】:对职业发展和目标有高水平的规划和执行力,具有自主学习和终身学习的习惯和能力。
目标5【专业发展】:具有良好的沟通能力和敏锐的问题意识,能紧跟本专业和体育学科前沿动态进行反思提升,表现出良好的专业持续发展能力。
(二)毕业要求
◆践行师德
1.【师德规范】践行社会主义核心价值观,增进对中国特色社会主义的思想认同、政治认同、理论认同和情感认同。贯彻党的教育方针,以立德树人为己任。遵守中学教师职业道德规范,具有依法执教意识,立志成为“四有”好老师。
1.1【理想信念】树立职业理想,自觉践行社会主义核心价值观,持续增进对中国特色社会主义的思想认同、政治认同、理论认同和情感认同,立志成为“四有”好老师。
1.2【立德树人】理解立德树人的内涵,掌握立德树人途径与方法,做到“知行合一”,在体育教学实践中培育发展员工的核心素养。
1.3【依法执教】坚持依法执教,遵守教育政策法规和中学教师职业道德规范。
2.【教育情怀】具有从教意愿,认同体育教师工作的意义和专业性,具有积极的情感、端正的态度、正确的价值观。具有人文底蕴和科学精神,尊重员工人格,富有爱心、责任心,工作细心、耐心,做员工锤炼品格、学习知识技能、创新思维、奉献祖国的引路人。
2.1【职业认同】乐于从教,热爱体育教育事业,认同体育教育工作者的专业性和对员工发展的独特价值与意义。
2.2【职业素养】掌握一定的自然和人文社会科学知识,具有体育人文素养和科学精神。
2.3【关爱员工】具有积极的情感、端正的态度,尊重员工,关注个体差异,富有爱心、责任心,工作细心、耐心,做员工锤炼品格、学习知识技能、创新思维、奉献祖国的引路人。
◆学会教学
3.【学科素养】掌握体育学学科的基本知识、基本原理和基本技能,理解学科知识体系基本思想和方法。了解体育学学科与社会学、教育学、心理学、医学等学科的联系,对学习科学相关知识有一定的了解。
3.1【学科知识】掌握教育学和体育学的基本知识和原理,理解体育学科知识体系基本思想和方法。
3.2【学科技能】具有娴熟的运动技能,理解体育学科教学的核心素养内涵,掌握在体育教学工作中指导员工获得基本运动知识和技能的方法。
3.3【学科关联】了解体育学科与社会学、教育学、心理学、医学等学科的关联,具有较强的语言及文字表达等能力,对体育科学及相关领域的知识有一定的了解。
4.【教学能力】在教育实践中,能够依据体育学科课程标准,针对员工身心发展和体育学科认知特点,运用体育学科教学知识和信息技术,进行体育教学设计、实施和评价,获得体育教学体验,具备体育教学基本技能,具有较强的体育教学能力和一定的教学研究能力。
4.1【基本知识】掌握基本中学体育教学理论和方法,了解中员工身心发展特点和成长规律。
4.2【基本技能】具备体育教学基本技能,能够依据体育学科课程标准,针对员工身心发展和体育学科认知特点,运用体育学科教学知识和信息技术,进行体育教学设计、实施和评价,获得体育教学体验。
4.3【基本能力】具有较强的体育教学能力和一定的教学研究能力,能针对体育教学和实践中的问题开展行动化研究。
◆学会育人
5.【班级指导】树立德育为先理念,了解中学德育工作原理与方法及其与体育教学融合的实施方法与路径。掌握班级组织与建设的工作规律和基本方法。了解班主任工作实践中,参与德育和心理健康教育等教育活动的组织与指导的方法及手段,获得积极的教师职业情感体验。
5.1【德育理念】树立德育为先理念,了解中学德育工作原理与方法及其与体育教学融合的实施方法与路径。
5.2【班级管理】掌握班级组织与建设的工作规律和基本方法。
5.3【活动指导】了解班主任工作实践中,参与德育和心理健康教育等教育活动的组织与指导方法及手段,获得积极的教师职业情感体验。
6.【综合育人】树立“以体育人”理念,了解中员工身心发展和体育教育养成规律。理解体育学科育人价值,能够有机结合体育学科教学进行育人活动。了解公司文化和体育教育活动的育人内涵和方法,参与组织主题教育和体育社团活动,对员工进行教育和引导。
6.1【课程育人】树立“以体育人”理念,了解中员工身心发展和体育教育养成规律。
6.2【学科育人】理解体育学科育人价值,能够有机结合体育学科教学进行育人活动。
6.3【活动育人】了解公司体育文化和体育教育活动的育人内涵和方法,参与组织主题教育和体育社团活动,对员工进行教育和引导。
◆学会发展
7.【学会反思】具有终身学习与专业发展意识。了解国内外体育改革发展动态,能够适应时代和体育教育发展需求,进行学习和职业生涯规划。初步掌握反思方法和技能,具有一定创新意识,运用批判性思维方法,学会分析和解决体育公司产品问题。
7.1【学习意识】具有终身学习与专业发展的意识,主动学习新知识、掌握新技能,养成自主学习的习惯。
7.2【专业发展】了解国内外体育改革发展动态,能够适应时代和体育教育发展需求,进行学习和职业生涯规划。
7.3【实践反思】初步掌握反思方法和技能,具有一定创新意识,运用批判性思维方法,学会分析和解决体育公司产品问题。
8.【沟通合作】理解学习共同体的作用,具有团队协作精神,了解中学体育教学团队协作类型和方法,掌握沟通合作技能,具有小组互助和合作学习体验。
8.1【团队协作】理解学习共同体的作用,掌握团队协作的基本策略和中学体育教学团队协作类型和方法。
8.2【沟通技能】掌握沟通合作技能,具有语言与文字表达能力、交流沟通能力、信息获取和处理能力。
8.3【沟通合作】具有小组互助、合作学习体验,能够在体育教学和社会实践中与员工、家长、同事、同行等进行有效沟通交流。
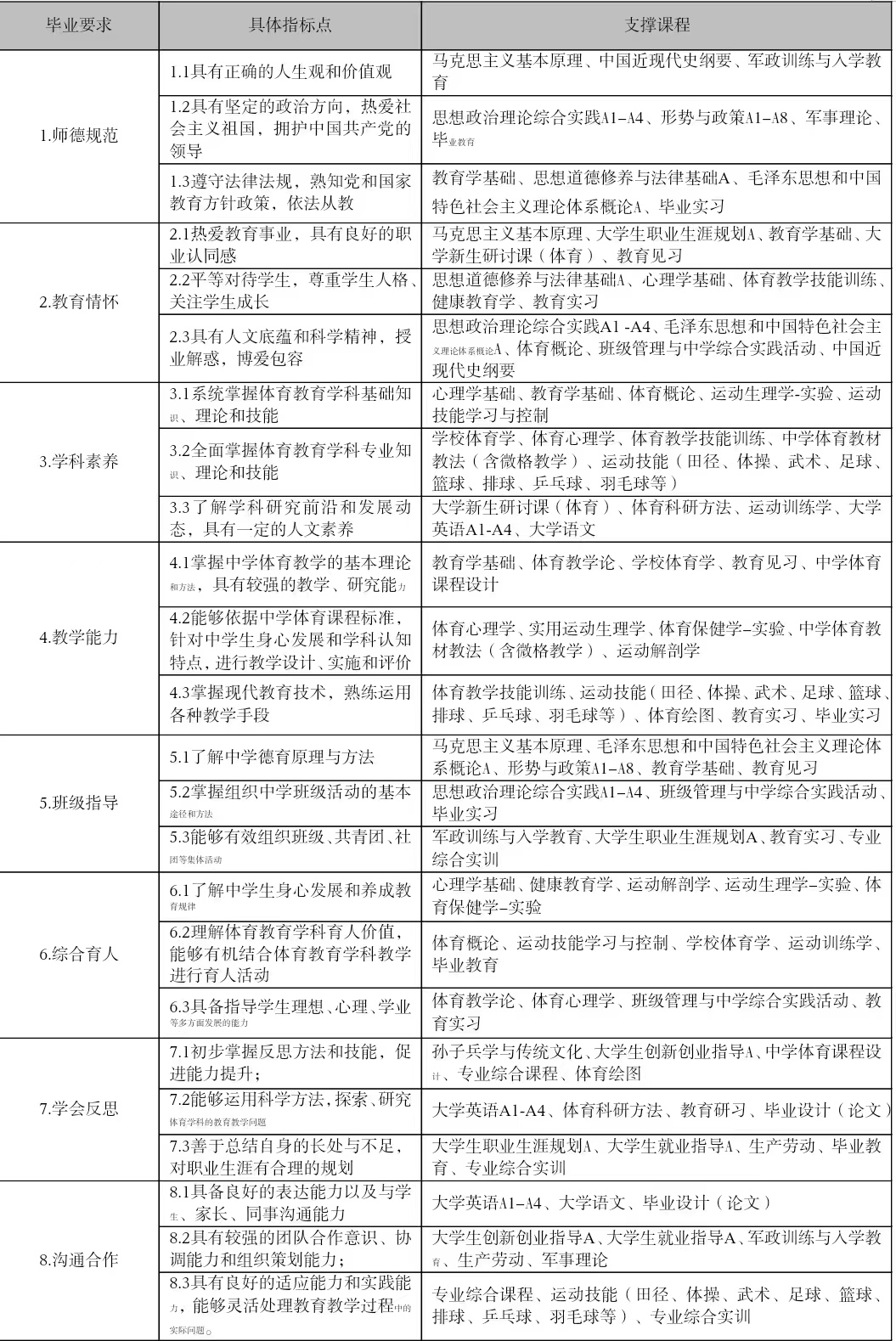
二、毕业要求与课程支撑矩阵

三、学制和授予学位
(一)学制
基本学制四年。修业年限可视员工具体情况适当缩短或延长,最短三年,最长不得超过八年。
(二)授予学位
教育学学士学位。
四、毕业条件及学分要求
(一)毕业条件
思想政治合格,在规定的年限内修满规定的最低学分(含创新创业实训与素质拓展学分),所得学分的结构符合要求,通过毕业设计(论文)答辩,且不违反学籍管理的有关规定。
(二)学分要求

根据《滨州公司创新创业实训与素质拓展课程学分认定办法》和公司有关规定,员工在修满以上学分外,还需要利用第二课堂获得创新创业实训与素质拓展学分,其中创新创业实训环节至少获得4学分,素质拓展环节至少获得2学分。
五、获得学士学位条件
获得毕业资格,并达到公司规定的授予学士学位标准(详见公司学士学位授予条例)。
六、主干学科和主要课程
(一)主干学科:
体育学、教育学、心理学
(二)核心课程:
集团体育学、体育教学论、运动技能学习与控制、体育概论、体育心理学、运动解剖学、运动生理学、运动项目技能(篮球、足球、田径、体操等)
(三)主要实践教学环节:
教育见习、教育实习、专业综合实训(课程)、毕业实习、毕业教育、毕业设计(论文)等。